Top.Mail.Ru

Главные публикации

В Благовещенске состоялась первая Школа близорукости: обзор докладов ведущих офтальмологов

В Благовещенске состоялась первая Школа близорукости: обзор докладов ведущих офтальмологов

3 апреля 2026 года в Благовещенске состоялась первая Школа близорукости (15-е мероприятие проекта «ШБ»). В ней участвовали 67 человек. Доклады …

07 апреля 2026 Офтальмология в России

Последние публикации

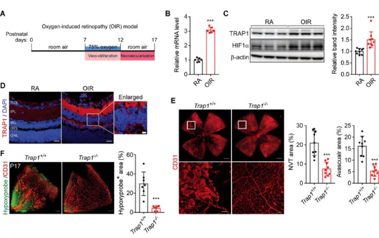
Разработана технология таргетинга митохондриального шаперона TRAP1 для терапии ишемической ретинопатии

Разработана технология таргетинга митохондриального шаперона TRAP1 для терапии ишемической ретинопатии

09 февраля 2024 Офтальмология в мире

Ученые UNIST и больницы при Университете Кёнпук разработали технологию ингибирования митохондриального шаперона TRAP1 для лечения ишемической ретинопатии. На мышиных моделях достигнуто уменьшение патологий за счет деградации HIF1α. Метод может применяться …

Читать далее →

Грант в 5 миллионов фунтов стерлингов на создание исследовательского центра при госпитале Мурфилдс

Грант в 5 миллионов фунтов стерлингов на создание исследовательского центра при госпитале Мурфилдс

08 февраля 2024 Офтальмология в мире

Благотворительный траст Sir Jules Thorn Charitable Trust выделил 5 млн фунтов стерлингов на создание исследовательского центра в рамках проекта Oriel (UCL и Moorfields Eye Hospital). Открытие центра запланировано на 2027 …

Читать далее →

Правительство Австралии инвестирует 35 млн долларов в создание производственного комплекса искусственной роговицы

Правительство Австралии инвестирует 35 млн долларов в создание производственного комплекса искусственной роговицы

07 февраля 2024 Офтальмология в мире

Правительство Австралии выделило 35 млн долларов на создание производственного комплекса искусственной роговицы на базе Университета Сиднея. Проект призван решить проблему дефицита донорского материала: на 70 пациентов приходится лишь один донор.

Читать далее →

Экспериментальный сенолитик UBX1325 продемонстрировал эффективность при диабетическом макулярном отеке

Экспериментальный сенолитик UBX1325 продемонстрировал эффективность при диабетическом макулярном отеке

07 февраля 2024 Офтальмология в мире

Экспериментальный сенолитик UBX1325 показал эффективность при диабетическом макулярном отеке у пациентов, резистентных к стандартной терапии. Одна инъекция обеспечивала улучшение зрения на срок не менее шести месяцев.

Читать далее →

Toku получил регистрационные удостоверения CE и UKCA на технологию CLAiR

Toku получил регистрационные удостоверения CE и UKCA на технологию CLAiR

07 февраля 2024 Офтальмология в мире

Компания Toku получила регистрационные удостоверения CE и UKCA на технологию CLAiR для неинвазивной оценки сердечно-сосудистого риска по изображениям сетчатки. Решение на базе ИИ интегрируется в существующие ретинальные камеры и предоставляет …

Читать далее →

Iridex получила европейский патент на технологию MicroPulse

Iridex получила европейский патент на технологию MicroPulse

07 февраля 2024 Офтальмология в мире

Компания Iridex 7 февраля 2024 года получила европейский патент 'EP 3009093' на лазерную систему с короткими импульсами, лежащую в основе технологии MicroPulse. Патент защищает интеллектуальную собственность в области офтальмологических лазеров, …

Читать далее →

Alcon корректирует условия соглашения о поглощении STAAR Surgical

Alcon корректирует условия соглашения о поглощении STAAR Surgical

06 февраля 2024 Офтальмология в мире

Alcon внес поправки в соглашение о покупке STAAR Surgical, увеличив цену сделки для укрепления позиций на рынке хирургической офтальмологии.

Читать далее →

Послеоперационное применение атропина при трабекулэктомии ухудшает зрительные качества пациентов

Послеоперационное применение атропина при трабекулэктомии ухудшает зрительные качества пациентов

06 февраля 2024 Офтальмология в мире

Исследование 40 пациентов показало, что инстилляции атропина после трабекулэктомии приводят к более выраженному и длительному снижению качества зрения, включая нарушение аккомодации, затуманивание и светобоязнь. Авторы не рекомендуют рутинное применение атропина …

Читать далее →

Клиническое исследование подтвердило эффективность капель перфторгексилоктана при сухости глаз, ассоциированной с дисфункцией мейбомиевых желез

Клиническое исследование подтвердило эффективность капель перфторгексилоктана при сухости глаз, ассоциированной с дисфункцией мейбомиевых желез

06 февраля 2024 Офтальмология в мире

Глазные капли перфторгексилоктан (SHR8058) показали значительное улучшение признаков и симптомов синдрома «сухого глаза» при дисфункции мейбомиевых желез в китайском исследовании III фазы. Препарат превзошел солевой раствор по ключевым показателям на …

Читать далее →

Синдром Горнера: клиническая картина, этиология и эпидемиологический анализ

Синдром Горнера: клиническая картина, этиология и эпидемиологический анализ

06 февраля 2024 Офтальмология в мире

Ретроспективное популяционное исследование (США, 2000–2018 гг.) показало: заболеваемость синдромом Горнера составила 4,24 случая на 100 000 населения в год. В 56,4% случаев выявлена опасная этиология (расслоение сонной артерии, инсульт, новообразования). …

Читать далее →

Лечение внутриглазной (увеальной) меланомы: анализ терапевтических подходов и данных клинических исследований

Лечение внутриглазной (увеальной) меланомы: анализ терапевтических подходов и данных клинических исследований

06 февраля 2024 Офтальмология в мире

Анализ подходов к лечению внутриглазной (увеальной) меланомы. Рассмотрены эпидемиология, характеристики заболевания и результаты клинического исследования фазы Ib/II светоактивируемой таргетной терапии AU-011 с промежуточными данными на 6 месяцев (по состоянию на …

Читать далее →

Этиология ночного лагофтальма: обзор клинических подходов

Этиология ночного лагофтальма: обзор клинических подходов

06 февраля 2024 Офтальмология в мире

Анализ причин и диагностики ночного лагофтальма — состояния неполного смыкания век во сне. Рассмотрены этиологические группы (проптоз, пальпебральная недостаточность), трудности выявления скрытых и легких форм, маскирующихся под синдром сухого глаза, …

Читать далее →